Ketika Anda mem-boot komputer, banyak pesan bergulir pada layar konsol yang menampilkan banyak inisialisasi dan konfigurasi otomatis yang sedang dieksekusi. Kadang-kadang Anda mungkin ingin mengubah sedikit bagaimana tahap ini bekerja, yang berarti bahwa Anda perlu untuk memahaminya dengan baik. Itulah tujuan dari bagian ini.
On systems with a BIOS, first, the BIOS takes control of the computer, initializes the controllers and hardware, detects the disks, and bridges everything together. Then it looks up the Master Boot Record (MBR) of the first disk in the boot order and loads the code stored there (first stage). This code then launches the second stage and finally executes the bootloader.
In contrast to the BIOS, UEFI is more sophisticated, it knows filesystems and can read the partition tables. The interface searches the system storage for a partition labeled with a specific globally unique identifier (
GUID) that marks it as the
EFI System Partition (
ESP), where the bootloaders, boot managers, UEFI shell, etc., are located, and launches the desired bootloader. If Secure Boot is enabled, the boot process will verify authenticity of the EFI binaries there by signature (thus
grub-efi-arch-signed is required in this case). The UEFI specification also defines support for booting in legacy BIOS mode. This is called the
Compatibility Support Module (
CSM). If CSM is enabled, it will attempt to boot from a drive's MBR. However, many new systems do no longer support the CSM mode.
In both cases then the actual bootloader takes over, finds either a chained bootloader or the kernel on the disk, loads, and executes it. The kernel is then initialized, and starts to search for and mount the partition containing the root filesystem, and finally executes the first program — init. Frequently, this “root partition” and this init are, in fact, located in a virtual filesystem that only exists in RAM (hence its name, “initramfs”, formerly called “initrd” for “initialization RAM disk”). This filesystem is loaded in memory by the bootloader, often from a file on a hard drive or from the network. It contains the bare minimum required by the kernel to load the “true” root filesystem: this may be driver modules for the hard drive, or other devices without which the system cannot boot, or, more frequently, initialization scripts and modules for assembling RAID arrays, opening encrypted partitions, activating LVM volumes, etc. Once the root partition is mounted, the initramfs hands over control to the real init, and the machine goes back to the standard boot process.
9.1.1. Sistem init systemd
”init sejati” saat ini disediakan oleh systemd dan seksi ini mendokumentasikan sistem init ini.
Systemd mengeksekusi beberapa proses, yang bertanggung jawab menyiapkan sistem: papan ketik, driver, sistem berkas, jaringan, layanan. Itu melakukan hal ini sambil menyimpan pandangan global sistem secara keseluruhan, serta kebutuhan komponen-komponen. Masing-masing komponen digambarkan oleh ”berkas unit” (kadang-kadang lebih); sintaks yang umum diturunkan dari sintaks ”berkas *.ini” yang banyak digunakan, dengan pasangan-pasangan kunci = nilai dikelompokkan antara header-header [section]. Berkas unit disimpan di bawah /lib/systemd/sistem/ dan /etc/systemd/system/; mereka datang dalam beberapa rasa, tapi kami akan fokus pada ”layanan” dan ”target” di sini.
A systemd “.service file” describes a process managed by systemd. It contains roughly the same information as old-style init-scripts, but expressed in a declaratory (and much more concise) way. Systemd handles the bulk of the repetitive tasks (starting and stopping the process, checking its status, logging, dropping privileges, and so on), and the service file only needs to fill in the specifics of the process. For instance, here is the service file for SSH:
[Unit]
Description=OpenBSD Secure Shell server
Documentation=man:sshd(8) man:sshd_config(5)
After=network.target auditd.service
ConditionPathExists=!/etc/ssh/sshd_not_to_be_run
[Service]
EnvironmentFile=-/etc/default/ssh
ExecStartPre=/usr/sbin/sshd -t
ExecStart=/usr/sbin/sshd -D $SSHD_OPTS
ExecReload=/usr/sbin/sshd -t
ExecReload=/bin/kill -HUP $MAINPID
KillMode=process
Restart=on-failure
RestartPreventExitStatus=255
Type=notify
RuntimeDirectory=sshd
RuntimeDirectoryMode=0755
[Install]
WantedBy=multi-user.target
Alias=sshd.service
The [Unit] section contains generic information about the service, like its description and manual page resources, as well as relations (dependency and order) to other services. The [Service] part contains the declarations related to the service execution (starting, stopping, killing, restarting), directories and configuration file(s) used. The last section, [Install], again carries generic information into which targets to install the service and, in this case, the alias that can be used instead of the service name. As you can see, there is very little code in there, only declarations. Systemd takes care of displaying progress reports, keeping track of the processes, and even restarting them when needed. The syntax of these files is fully described in several manual pages (e.g. systemd.service(5), systemd.unit(5), systemd.exec(5), etc.).
A systemd “.target file” describes a state of the system where a set of services are known to be operational. It can be thought of as an equivalent of the old-style runlevel. One of the pre-defined targets is local-fs.target; when it is reached, the rest of the system can assume that all local filesystems are mounted and accessible. Other targets include network-online.target and sound.target (for a full list of special targets see systemd.special(7)). The dependencies of a target can be listed either within the target file (in the Requires= line), or using a symbolic link to a service file in the /lib/systemd/system/targetname.target.wants/ directory. For instance, /etc/systemd/system/printer.target.wants/ contains a link to /lib/systemd/system/cups.service; systemd will therefore ensure CUPS is running in order to reach printer.target.
Karena berkas unit deklaratif, bukan skrip atau program, mereka tidak dapat dijalankan secara langsung, dan mereka hanya ditafsirkan oleh systemd; beberapa utilitas karena itu memungkinkan administrator untuk berinteraksi dengan systemd dan mengendalikan keadaan sistem dan setiap komponen.
Utilitas pertama yang seperti itu adalah systemctl. Ketika dijalankan tanpa argumen, itu menampilkan semua berkas unit yang dikenal systemd (kecuali yang dinonaktifkan), maupun status mereka. systemctl status memberikan pandangan yang lebih baik atas layanan, maupun proses-proses terkait. Bila nama yang diberikan pada suatu layanan (seperti dalam systemctl status ntp.service), itu bahkan mengembalikan lebih banyak rincian, maupun beberapa baris log terakhir yang terkait dengan layanan (lebih jauh tentang ini nanti).
Memulai suatu layanan secara manual hanya sekedar masalah menjalankan systemctl start namalayanan.service. Seperti dapat diduga, menghentikan layanan dilakukan dengan systemctl stop namalayanan.service; sub perintah lain termasuk reload dan restart.
Untuk mengendalikan apakah suatu layanan aktif (yaitu apakah itu akan secara otomatis dijalankan saat boot), gunakan systemctl enable namalayanan.service (atau disable). is-enabled memungkinkan memeriksa status layanan.
Fitur menarik dari systemd adalah bahwa itu menyertakan komponen log bernama journald. Datang sebagai pelengkap untuk sistem log yang lebih tradisional seperti syslogd, tetapi itu menambahkan fitur-fitur menarik seperti kaitan formal antara suatu layanan dan pesan-pesan yang dihasilkannya, dan kemampuan untuk menangkap pesan kesalahan yang dihasilkan oleh urutan inisialisasi. Pesan dapat ditampilkan kemudian, dengan sedikit bantuan dari perintah journalctl. Tanpa argumen, itu hanya memunculkan semua pesan log yang terjadi sejak boot sistem; itu akan jarang digunakan dengan cara demikian. Kebanyakan, itu akan digunakan dengan suatu tanda pengenal layanan:
# journalctl -u ssh.service
-- Logs begin at Tue 2015-03-31 10:08:49 CEST, end at Tue 2015-03-31 17:06:02 CEST. --
Mar 31 10:08:55 mirtuel sshd[430]: Server listening on 0.0.0.0 port 22.
Mar 31 10:08:55 mirtuel sshd[430]: Server listening on :: port 22.
Mar 31 10:09:00 mirtuel sshd[430]: Received SIGHUP; restarting.
Mar 31 10:09:00 mirtuel sshd[430]: Server listening on 0.0.0.0 port 22.
Mar 31 10:09:00 mirtuel sshd[430]: Server listening on :: port 22.
Mar 31 10:09:32 mirtuel sshd[1151]: Accepted password for roland from 192.168.1.129 port 53394 ssh2
Mar 31 10:09:32 mirtuel sshd[1151]: pam_unix(sshd:session): session opened for user roland by (uid=0)
Bendera baris perintah lain yang berguna adalah -f, yang memerintahkan journalctl untuk tetap menampilkan pesan baru seperti saat mereka dikeluarkan (seperti gaya tail -f berkas).
Jika suatu layanan tampaknya tidak bekerja seperti yang diharapkan, langkah pertama untuk memecahkan masalah adalah memeriksa apakah layanan memang sedang berjalan dengan systemctl status; jika tidak, dan pesan yang diberikan oleh perintah pertama tidak cukup untuk mendiagnosa masalah, periksa log yang dikumpulkan oleh journald tentang layanan tersebut. Sebagai contoh, asumsikan SSH server tidak bekerja:
# systemctl status ssh.service
● ssh.service - OpenBSD Secure Shell server
Loaded: loaded (/lib/systemd/system/ssh.service; enabled)
Active: failed (Result: start-limit) since Tue 2015-03-31 17:30:36 CEST; 1s ago
Process: 1023 ExecReload=/bin/kill -HUP $MAINPID (code=exited, status=0/SUCCESS)
Process: 1188 ExecStart=/usr/sbin/sshd -D $SSHD_OPTS (code=exited, status=255)
Main PID: 1188 (code=exited, status=255)
Mar 31 17:30:36 mirtuel systemd[1]: ssh.service: main process exited, code=exited, status=255/n/a
Mar 31 17:30:36 mirtuel systemd[1]: Unit ssh.service entered failed state.
Mar 31 17:30:36 mirtuel systemd[1]: ssh.service start request repeated too quickly, refusing to start.
Mar 31 17:30:36 mirtuel systemd[1]: Failed to start OpenBSD Secure Shell server.
Mar 31 17:30:36 mirtuel systemd[1]: Unit ssh.service entered failed state.
# journalctl -u ssh.service
-- Logs begin at Tue 2015-03-31 17:29:27 CEST, end at Tue 2015-03-31 17:30:36 CEST. --
Mar 31 17:29:27 mirtuel sshd[424]: Server listening on 0.0.0.0 port 22.
Mar 31 17:29:27 mirtuel sshd[424]: Server listening on :: port 22.
Mar 31 17:29:29 mirtuel sshd[424]: Received SIGHUP; restarting.
Mar 31 17:29:29 mirtuel sshd[424]: Server listening on 0.0.0.0 port 22.
Mar 31 17:29:29 mirtuel sshd[424]: Server listening on :: port 22.
Mar 31 17:30:10 mirtuel sshd[1147]: Accepted password for roland from 192.168.1.129 port 38742 ssh2
Mar 31 17:30:10 mirtuel sshd[1147]: pam_unix(sshd:session): session opened for user roland by (uid=0)
Mar 31 17:30:35 mirtuel sshd[1180]: /etc/ssh/sshd_config line 28: unsupported option "yess".
Mar 31 17:30:35 mirtuel systemd[1]: ssh.service: main process exited, code=exited, status=255/n/a
Mar 31 17:30:35 mirtuel systemd[1]: Unit ssh.service entered failed state.
Mar 31 17:30:35 mirtuel sshd[1182]: /etc/ssh/sshd_config line 28: unsupported option "yess".
Mar 31 17:30:35 mirtuel systemd[1]: ssh.service: main process exited, code=exited, status=255/n/a
Mar 31 17:30:35 mirtuel systemd[1]: Unit ssh.service entered failed state.
Mar 31 17:30:35 mirtuel sshd[1184]: /etc/ssh/sshd_config line 28: unsupported option "yess".
Mar 31 17:30:35 mirtuel systemd[1]: ssh.service: main process exited, code=exited, status=255/n/a
Mar 31 17:30:35 mirtuel systemd[1]: Unit ssh.service entered failed state.
Mar 31 17:30:36 mirtuel sshd[1186]: /etc/ssh/sshd_config line 28: unsupported option "yess".
Mar 31 17:30:36 mirtuel systemd[1]: ssh.service: main process exited, code=exited, status=255/n/a
Mar 31 17:30:36 mirtuel systemd[1]: Unit ssh.service entered failed state.
Mar 31 17:30:36 mirtuel sshd[1188]: /etc/ssh/sshd_config line 28: unsupported option "yess".
Mar 31 17:30:36 mirtuel systemd[1]: ssh.service: main process exited, code=exited, status=255/n/a
Mar 31 17:30:36 mirtuel systemd[1]: Unit ssh.service entered failed state.
Mar 31 17:30:36 mirtuel systemd[1]: ssh.service start request repeated too quickly, refusing to start.
Mar 31 17:30:36 mirtuel systemd[1]: Failed to start OpenBSD Secure Shell server.
Mar 31 17:30:36 mirtuel systemd[1]: Unit ssh.service entered failed state.
# vi /etc/ssh/sshd_config
# systemctl start ssh.service
# systemctl status ssh.service
● ssh.service - OpenBSD Secure Shell server
Loaded: loaded (/lib/systemd/system/ssh.service; enabled)
Active: active (running) since Tue 2015-03-31 17:31:09 CEST; 2s ago
Process: 1023 ExecReload=/bin/kill -HUP $MAINPID (code=exited, status=0/SUCCESS)
Main PID: 1222 (sshd)
CGroup: /system.slice/ssh.service
└─1222 /usr/sbin/sshd -D
#
Setelah memeriksa status layanan (gagal), kita melanjutkan memeriksa log; mereka menunjukkan satu kesalahan di berkas konfigurasi. Setelah menyunting berkas konfigurasi dan memperbaiki kesalahan, kita jalankan ulang layanan, kemudian memastikan bahwa itu memang berjalan.
9.1.2. Sistem init System V
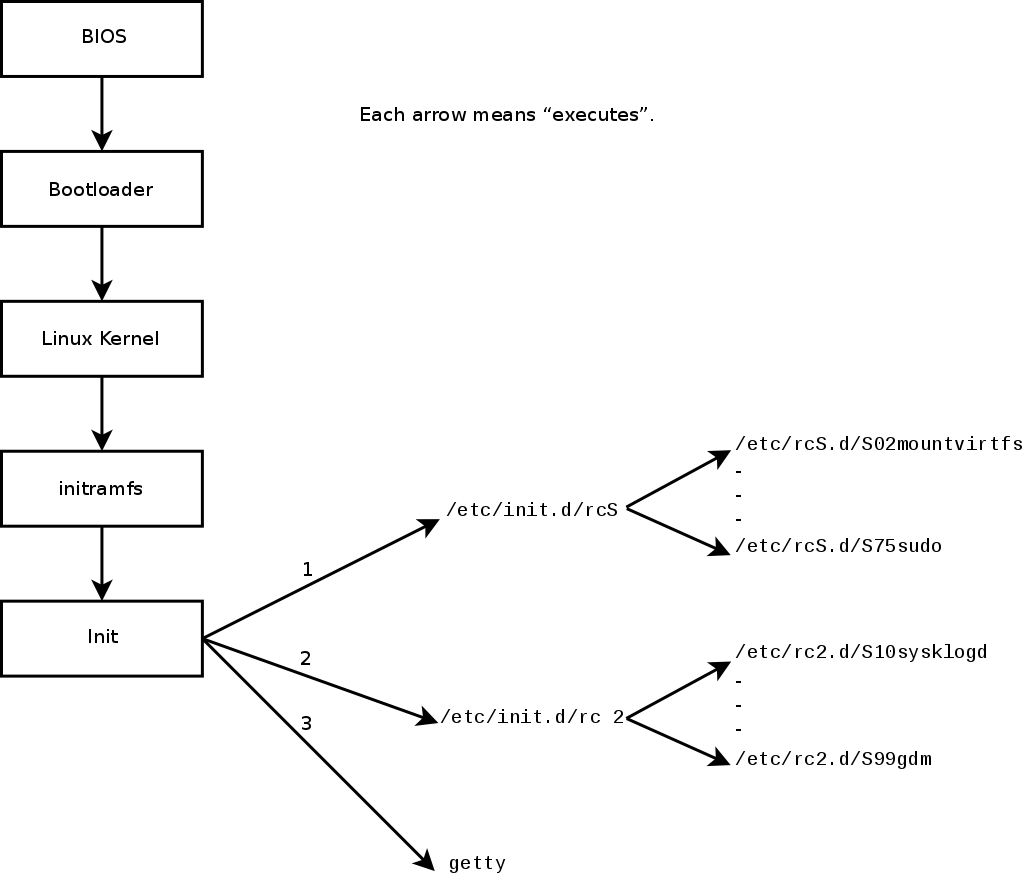
The System V init system (which we'll call init for brevity) executes several processes, following instructions from the /etc/inittab file. The first program that is executed (which corresponds to the sysinit step) is /etc/init.d/rcS, a script that executes all of the programs in the /etc/rcS.d/ directory.
Di antara ini, Anda akan menemukan berturut-turut program-program yang bertanggung jawab atas:
mengkonfigurasi papan ketik konsol;
memuat driver: sebagian besar modul kernel yang dimuat oleh kernel sendiri saat perangkat keras terdeteksi; driver tambahan kemudian dimuat secara otomatis ketika modul sesuai dicantumkan dalam /etc/modules;
memeriksa integritas sistem berkas;
mengait partisi lokal;
mengkonfigurasi jaringan;
mengait network filesystems (NFS).
Setelah tahap ini, init mengambil alih dan memulai program-program yang diaktifkan pada runlevel default (yang biasanya runlevel 2). Itu mengeksekusi /etc/init.d/rc 2, skrip yang memulai semua layanan yang tercantum dalam /etc/rc2.d/ dan nama-nama yang mulai dengan huruf "S". Nomor dua-angka yang mengikuti secara historis digunakan untuk menentukan urutan dimulainya layanan, tetapi saat ini sistem boot default menggunakan insserv, yang menjadwalkan semuanya secara otomatis berdasarkan dependensi skrip. Setiap skrip boot dengan demikian menyatakan kondisi yang harus dipenuhi untuk memulai atau menghentikan layanan (misalnya, jika itu harus dimulai sebelum atau setelah layanan lain); init kemudian meluncurkan mereka dalam urutan yang memenuhi kondisi ini. Penomoran statis skrip karena itu tidak lagi dipertimbangkan (tapi mereka selalu harus mempunyai awal nama dengan "S" diikuti oleh dua digit dan nama sebenarnya dari skrip yang digunakan untuk dependensi). Umumnya, layanan dasar (seperti log dengan rsyslog), atau penugasan port dengan portmap yang mulai pertama, diikuti oleh layanan-layanan standar dan antarmuka grafis (gdm3).
Sistem boot berbasis ketergantungan ini memungkinkan mengotomatisasi penomoran ulang, yang bisa menjadi membosankan jika itu harus dilakukan secara manual, dan itu jadi membatasi resiko kesalahan manusia, karena penjadwalan dilakukan berdasarkan parameter yang ditunjukkan. Manfaat lain adalah bahwa layanan dapat dimulai secara paralel ketika mereka independen dari yang lain, yang dapat mempercepat proses boot.
init membedakan beberapa runlevel, sehingga ia dapat beralih dari satu ke yang lain dengan perintah telinit level-baru. Seketika, init mengeksekusi /etc/init.d/rc lagi dengan runlevel baru. Skrip ini kemudian akan memulai pelayanan yang kurang dan menghentikan yang tidak diinginkan. Untuk melakukan ini, mengacu pada isi /etc/rc X .d (dimana X mewakili runlevel baru). Skrip yang dimulai dengan "S" (seperti dalam "Start") adalah layanan yang akan dijalankan; yang dimulai dengan "K" (seperti "Kill") adalah layanan yang harus dihentikan. Skrip tidak memulai layanan apapun yang sudah aktif pada runlevel sebelumnya.
Secara default, init System V dalam Debian menggunakan empat runlevels yang berbeda:
Level 0 hanya digunakan sementara, ketika komputer menuju mati. Dengan demikian, itu hanya berisi banyak skrip "K".
Level 1, juga dikenal sebagai mode pengguna tunggal, berkaitan dengan sistem dalam mode terdegradasi; itu termasuk hanya layanan dasar, dan ditujukan untuk operasi pemeliharaan dimana interaksi dengan pengguna biasa tidak diinginkan.
Level 2 adalah tingkat untuk operasi normal, yang mencakup layanan jaringan, antarmuka grafis, pengguna login, dll.
Level 6 ini mirip dengan tingkat 0, kecuali bahwa itu digunakan selama fase shutdown yang mendahului reboot.
Ada tingkat lain, terutama 3-5. Secara default mereka telah dikonfigurasi untuk beroperasi dengan cara yang sama sebagai tingkat 2, namun administrator dapat memodifikasi mereka (dengan menambahkan atau menghapus skrip di direktori /etc/rcX.d yang sesuai) untuk beradaptasi atas kebutuhan tertentu.
All the scripts contained in the various /etc/rcX.d directories are really only symbolic links — created upon package installation by the update-rc.d program — pointing to the actual scripts which are stored in /etc/init.d/. The administrator can fine tune the services available in each runlevel by re-running update-rc.d with adjusted parameters. The update-rc.d(1) manual page describes the syntax in detail. Please note that removing all symbolic links (with the remove parameter) is not a good method to disable a service. Instead you should simply configure it to not start in the desired runlevel (while preserving the corresponding calls to stop it in the event that the service runs in the previous runlevel). Since update-rc.d has a somewhat convoluted interface, you may prefer using rcconf (from the rcconf package) which provides a more user-friendly interface.
Akhirnya, init memulai program kontrol untuk berbagai konsol virtual (getty). Menampilkan sebuah prompt, menunggu nama pengguna, kemudian mengeksekusi login pengguna untuk memulai sesi.